信誉最好的十大体育平台-Baidu百科
公司主页
网站首页
关于我们
信誉最好的十大体育平台简介
公司领导
机构设置
团队队伍
外聘专家
教授
副教授
讲师
助教
实验老师
研究生导师
人才培养
本科教育
研究生教育
教学工作
专业简介
培养方案
教学团队
教研项目
教学成果
精品(重点)课程
科学研究
重点学科
科研团队
科研项目
科研论文
科研成果
党建工作
组织机构
理论学习
专题学习
支部生活
支部风采
人才招聘
本科生招生
研究生招生
就业政策
就业指导
招聘信息
团学工作
组织机构
规章制度
员工社团
社会实践
团学风采
实验中心
下载专区
教师下载
员工下载
评估专题
通知公告
通知公告
当前位置:
网站首页
>> 正文
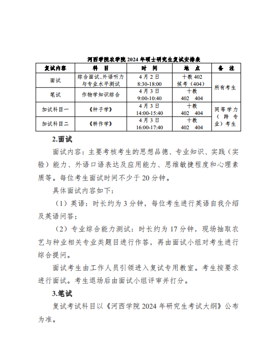
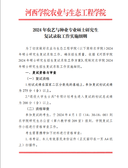
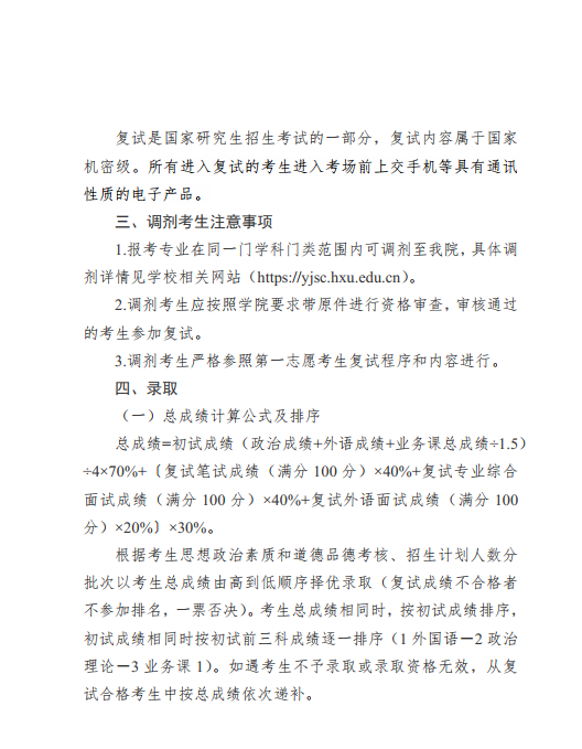
2024年农艺与种业专业硕士研究生复试录取工作实施细则
发布时间:2024年03月29日 21:00 | 查看次数:[]
上一条:
2023年信誉最好的十大体育平台校级教学成果奖公示
下一条:
2024届优秀大学毕业生拟推荐名单公示
【
关闭
】