通知公告
通知公告
当前位置: 网站首页 >> 正文
各位同学请注意,疫情期间寒假员工票延长至5月31日!
发布时间:2020年03月16日 12:50  |  查看次数:[]

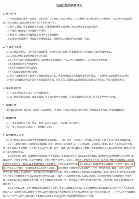
314日,中国铁路12306网站更新《铁路互联网购票须知》:疫情期间,员工票寒假的乘车时间已由121日至331日延长至531日。

信息来源:中国教育新闻网—央视新闻客户端

 

上一条:教育部发布《高等公司新型冠状病毒肺炎防控指南》 下一条:告信誉最好的十大体育平台全体师生书

关闭